【编者按】根据有关工作安排,中国共产党西南大学第四次党员代表大会将于5月召开,这次承前启后、继往开来的会议将在全面总结学校第三次党代会以来改革发展经验成效的基础上,科学谋划学校下一阶段发展路向和目标任务,为全校上下在新时期更好凝心聚力、齐心协力书写以教育强国建设支撑引领中国式现代化的西大篇章提供行动指南。近日,学校推出“喜迎党代会”系列报道,生动呈现各二级党组织、各单位奋楫前行之势、昂扬奋进之姿,彰显广大师生喜迎大会召开的良好精神面貌,敬请关注!
自学校第三次党代会以来,马克思主义学院党委在学校党委领导下,坚持以习近平新时代中国特色社会主义思想为指导,立足学科专业优势,紧紧围绕立德树人根本任务,坚持党建引领与事业发展深度融合,一体统筹推进“全国重点马克思主义学院”与“全国党建工作标杆院系”建设,学院党建工作与事业发展取得显著成绩。
坚持党建引领,锻造党建品牌形成“聚能环”
学院对标对表全国党建工作标杆院系建设,聚焦“五个到位”,创建“红心向党”品牌,实施“红心领航、红心铸魂、红心强基、红心筑梦、红心聚力”五大工程,体系化推进全国党建工作标杆院系建设,深入推进基层党组织“五高”建设,以“党建红”推动“发展红”,让“一抹红”点燃“一片红”。获批全国党建工作标杆院系,1个党支部入选第四批全国样板支部培育创建单位;先后获评学校党委先进二级党组织、重庆市先进基层党组织、重庆市基层理论宣讲先进集体,在重庆市首届高校二级院系党组织书记讲党建比赛中荣获特等奖,“一融双高”党建经验被《重庆日报》整版报道,入选学校十佳党建品牌;学生团支部获评“重庆市五四红旗团支部”。学院建设得到市委主要领导肯定性批示,相关经验受到《光明日报》《重庆日报》推介。

2021年6月,被表彰为“重庆市先进基层党组织”。

2022年11月,获评“重庆市基层理论宣讲先进集体”。

2021年3月,“红岩菁英”大学生党员示范班成立。
聚焦核心任务,实施“一融双高”迈入“快车道”
作为全国重点马克思主义学院,学院党委始终保持扛旗争先的劲头,不忘初心、聚焦核心,坚持“政治立院、思想建院、学术兴院、人才强院”的发展理念,以“学科建设攀登计划”“人才培养提质计划”“科学研究创新计划”“社会影响提升计划”等勇攀高峰,着力“七大突破”,各项事业取得长足进步。
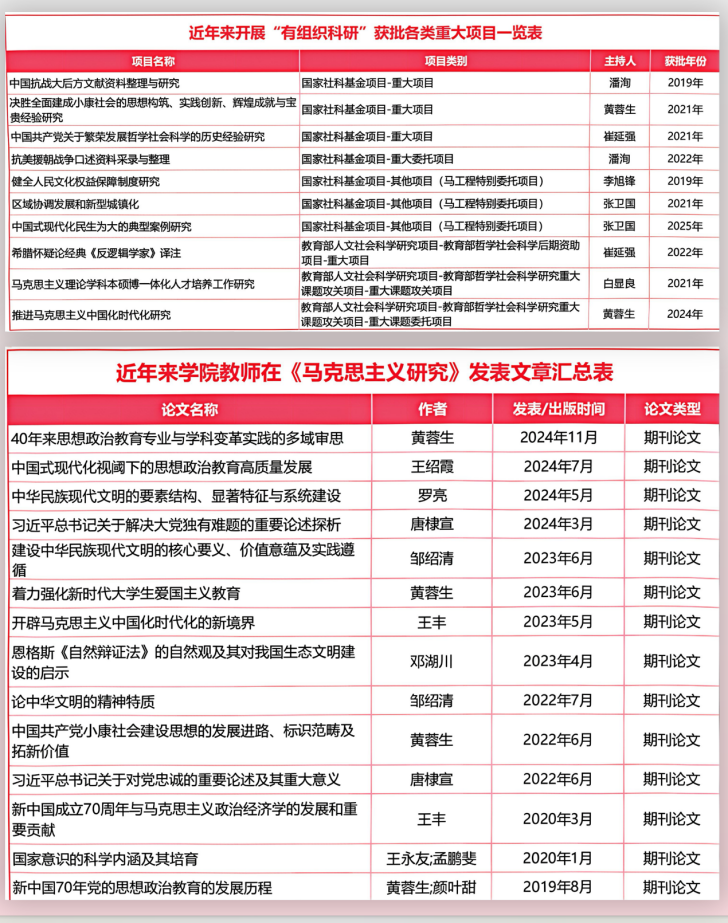
学科平台取得新突破。在教育部学科评估中进入全国第一方阵。新增国家级人文社科重点研究平台“国家革命文物协同研究中心”、重庆市人文社科重点研究基地西南大学中国式现代化研究院,联合华龙网成功申报“党的创新理论融合传播”重庆市哲社重点实验室。科学研究迎来新进展。新增国家社科重大项目3个、重大委托1个,中央马工程重大委托项目3个、教育部哲社后期资助重大项目1个、教育部哲社重大项目2个等。人才培养产生新成效。思想政治教育专业通过教育部师范专业二级认证,入选国家首批一流本科专业建设点。“马理论专业本硕博一体化模式改革”获批教育部哲社重大攻关项目。学生在中国国际大学生创新大赛中获国家级金奖1项、银奖1项、铜奖1项;在全国“挑战杯”等赛事中荣获全国特等奖2项、一等奖3项、二等奖2项、三等奖4项。思政微电影《夏日之歌》荣获“我心中的思政课”全国特等奖。思政课建设实现新提升。获批教育部大中小学思政课一体化共同体、重庆市大中小学思政课一体化建设创新中心,获批教育部全国高校思政课“手拉手”集体备课中心和全国高校思政课名师工作室等,完成重庆市高校思政课资源库建设,1人荣获全国高校青年教师教学技能竞赛思政组三等奖,多人在重庆市青年教师教学技能竞赛荣获特等奖。队伍建设呈现新面貌。3人入选国家级人才,6人入选省部级人才,1人被遴选为国务院学科评议组成员,1人被遴选为教育部大中小学思政课一体化教指委委员,1名辅导员荣获全国辅导员名师工作室、“全国教育系统先进工作者”称号。社会服务获得新拓展。牵头成立“成渝双城经济圈马院发展联盟”,举办全国高校宣传部部长、统战部部长、组织部部长培训班等150余项。与40家单位洽谈签订社会服务项目。国际交流展现新气象。与延世大学中国研究院合作共建中韩青年发展研究中心,成功举办国际学术研讨会等。

2020年12月,成立“成渝双城经济圈马院发展联盟”。

2024年5月,重庆红岩革命历史博物馆·西南大学国家革命文物协同研究中心正式揭牌。

2024年11月,西南大学中国式现代化研究院成立。

2024年11月,学院召开2024年度学科建设。

近年来开展“有组织科研”重要成果一览
接下来,学院党委将聚焦高质量完成“十四五”规划目标任务和高起点谋划“十五五”发展,持续创新“红心向党”党建工作品牌,积极构建“一核两翼三维四驱五工程”的党建工作体系,努力把学院建成实力雄厚、特色鲜明、辐射面广、示范性强的全国重点马院和全国党建工作标杆院系,为学校发展、强国建设贡献马院智慧和马院力量。