3月15日,廖志华教授团队在Nature Communications上发表了题为《Revealing evolution of tropane alkaloid biosynthesis by analyzing two genomes in the Solanaceae family》(通过分析两个茄科植物的基因组揭示托品烷生物碱生物合成的演化机制)的研究论文,揭示了茄科托品烷生物碱生物合成途径的演化机制。

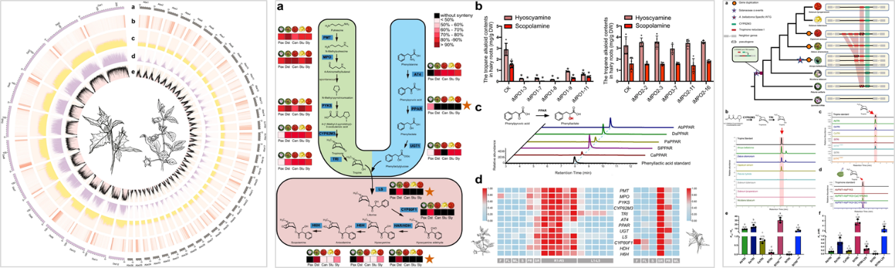
大多数茄科植物都能够产生托品,而仅有颠茄和草本曼陀罗等少数茄科药用植物能够产生莨菪碱和东莨菪碱。托品经过一系列连续酶促反应最终生成莨菪碱和东莨菪碱。该研究发现茄科植物共有的一个由CYP82M3和TRI构成的基因簇是托品广泛分布于茄科植物的重要遗传基础;栽培药材颠茄和草本曼陀罗共享一条高度保守的途径来合成莨菪碱和东莨菪碱;其他茄科植物丢失了位于TRI下游的生物合成基因,从而导致无法合成莨菪碱和东莨菪碱。在此基础上,筛选获得了具有高催化活力的TRI和LS,为采用代谢工程和合成生物技术生产mTAs提供了高质量元件;新发现了莨菪碱N-脱甲基酶,其功能是将莨菪碱转化为N-去甲莨菪碱(治疗慢阻肺特效药异丙托溴铵的关键中间体)。颠茄既是生产mTAs的重要栽培药材,也是研究TA代谢的模式植物,其高质量基因组的发布,为进一步发现TA代谢相关基因和培育优质颠茄种质奠定了基础。

学校生命科学学院张芳源副教授为该论文第一作者,廖志华教授为通讯作者。东北林业大学、西藏农牧学院和中国中医科学院中药资源中心参与了该研究。该研究得到了NSFC-云南联合基金重点项目、国家自然科学基金面上项目和中央本级重大增减支项目“名贵中药资源可持续利用能力建设” 的资助。
据悉,托品烷生物碱(Tropane Alkaloids,TAs)是一类具有托品烷环骨架的含氮化合物,其在茄科广泛分布。莨菪碱及其衍生的东莨菪碱是具有重要药用价值的代表性TAs,只在少数茄科种属中合成。莨菪碱和东莨菪碱均为抗胆碱基本药物,用于麻醉镇痛、止咳平喘、舒缓胃肠不适、治疗晕动症、缓解近视和解除有机磷农药中毒等。近年来廖志华教授团队在东莨菪碱生物合成途径解析方面开展了大量工作,从鸟氨酸和苯丙氨酸到东莨菪碱的完整生物合成途径,总共有13个基因,廖志华教授团队报道了其中5个基因:ODC(Zhao et al. ACS Synthetic Biology. 2020)、PPAR(Qiu et al. Organic Letters. 2018)、UGT1和LS(Qiu et al. New Phytologist. 2020)以及 HDH(Qiu et al. ACS Catalysis. 2021),为东莨菪碱生物合成途径的完整解析做出了重要贡献并为采用代谢工程或合成生物技术生产莨菪碱和东莨菪碱提供了必需基因。正是廖志华教授团队的研究论文揭示了茄科托品烷生物碱生物合成途径的演化机制。
扩展阅读:论文链接